Discovery
CSD
Interviews
Is an Innovation school. The classes are focused on the interests of the market, both from a technical point of view and on skills such as protagonism, leadership, teamwork and self-entrepreneurship.

For two years I had the pleasure of living in the North of Brazil due to an work opportunity. Being a Brazilian born in the Southeast, I faced the natural differences inherent in the migratory process, and several difficulties came from the linguistic discrepancy that exists within a country of continental sizes, like Brazil.
The line of research focused on how the design can help in the Brazilian multiculturalism, tangible in a digital artifact that would reduce the distance between Brazilian regions.


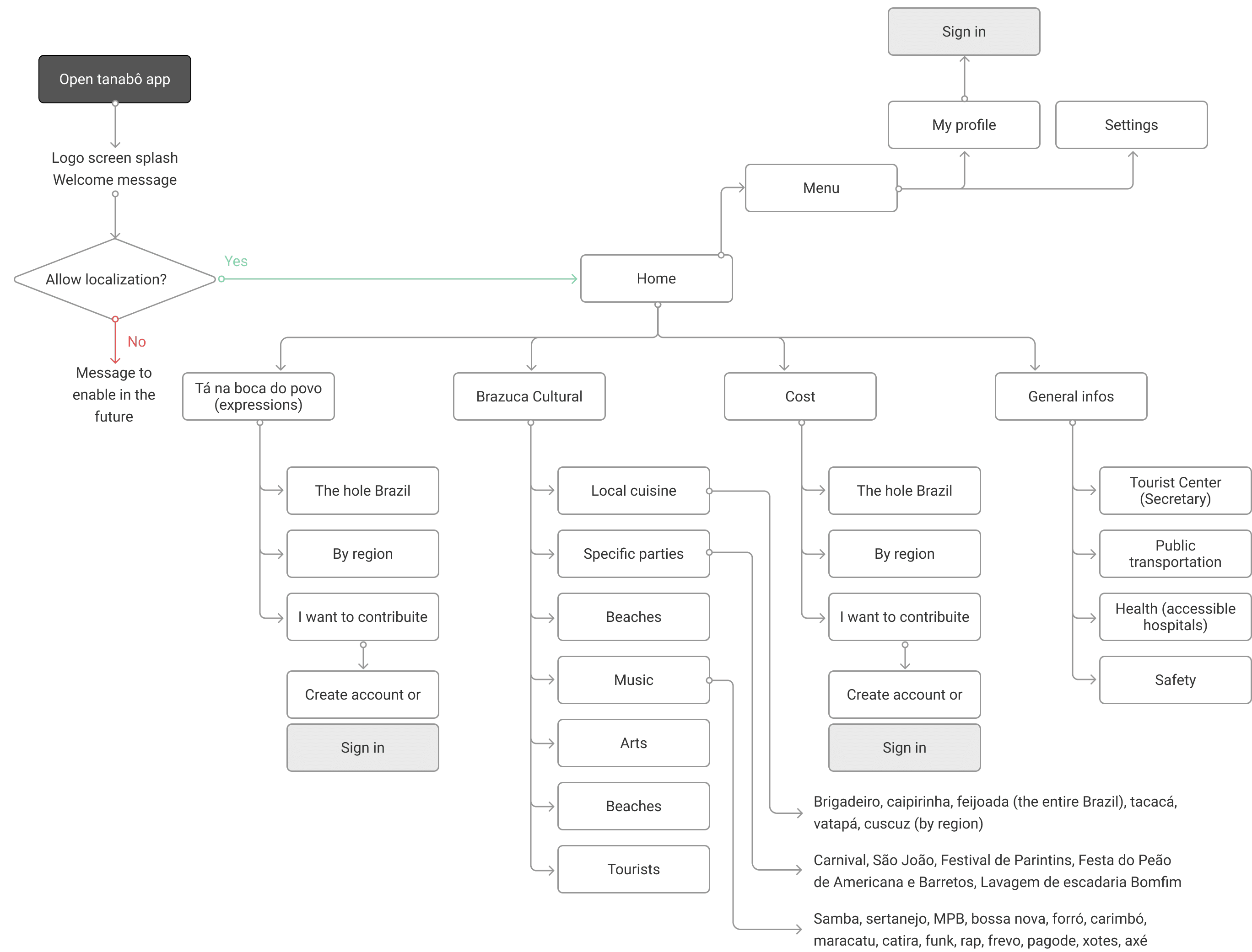
To ensure consistency in the flow, in addition to giving visibility to the entire process and needs, a flow was built. This allowed us to move on to the next stages more safely.

To get an overview and a possible path for the look, the wireframe was heavily stressed. Both low and medium fidelity.






For partnerships, business inquiries or just for saying hi, send a "hello there" to hello.thalitatorres@gmail.com or fill this form and I get in touch with you.